As core components for power regulation and motion control, motor controllers are widely used in industrial automation, new energy vehicles, robotics, drones, and other applications. With ongoing technological advancement, motor drive and control solutions continue to evolve toward higher efficiency, higher integration, and greater intelligence, driving rapid innovation in motor driver ICs and related components.

To meet the diverse requirements of motor control applications, Geehy continues to expand its motor IC portfolio, offering customers more flexible design choices. To address different system-level needs, Geehy officially launches the GHD1620T 600V motor gate driver and its first Intelligent Power Module (IPM), the GHP500N05.
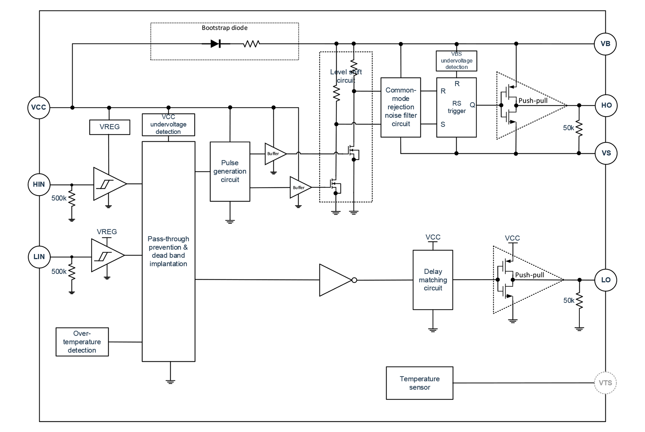
GHD1620T
600V Dual N-Channel Single-Phase Motor Gate Driver
The GHD1620T integrates a low-dropout bootstrapdiode to ensure sufficient gate drive voltage for high-side switching. An on-chip temperature sensor output supports temperature compensation and adaptive control, helping improve motor efficiency. The device operates over a wide supply voltage range of 10V to 20V, supports 3.3V/5V logic inputs, and provides a floating offset voltage up to +600V, making it suitable for BLDC and brushed DC motor applications.

GHD1620T Block Diagram
The series integrates comprehensive protection functions, including VCC/VBS undervoltage protection, overtemperature protection, shoot-through prevention, and a built-in 400ns dead time, ensuring reliable and stable operation.
Integrated input/output pull-down resistors provide stable gate driving. Matched high- and low-side channels and non-inverting input/output logic simplify control design and improve efficiency. The device delivers a peak output current of 45mA @ 15V with a 550ns rise time (1nF load), and a peak input current of 230mA @ 15V with a 70ns fall time (1nF load), effectively reducing switching losses.
GHP500N05
500V/5A High-Performance MOSFET Half-Bridge Motor IPM
Geehy’s first IPM, the GHP500N05, integrates a 600V gate driver with high-performance 500V/5A fast-recovery MOSFETs. With an embedded bootstrap diode,temperature sensor output, and multiple protection features, it combines the driver and MOSFETs in a single module, simplifying circuit design and improving system efficiency.

GHP500N05 Block Diagram
The GHP500N05 supports a 10V to 20V supply voltage range and is compatible with 3.3V/5V logic inputs. Built-in shoot-through prevention and a 400ns dead time reduce the risk of cross-conduction, improving safety and reliability. With 50V/ns dv/dt immunity, −11VVS pin operating capability, and −11V logic input negative voltage tolerance, the device maintains stable operation under fast voltage transients.
Typical Applications

Both products are suitable for high-voltage ceiling fans, high-speed hair dryers, range hoods, high-voltage water pumps, and similar applications.
Geehy offers a complete motor control ecosystem, including development tools, application demos, and responsive technical support, enabling a streamlined development process and faster time to market. Geehy will continue to deliver high-efficiency, low-power, compact, and highly integrated motor solutions, supporting applications in industrial control, new energy vehicles, intelligent robotics, and smart home appliances.
GHD1620T: Operating temperature −40 °C to 105 °C, SOP8 package
GHP500N05: Operating temperature −40 °C to 105 °C, ESOP9 package
Both products are now officially released. For samples, please contact your local Geehy sales manager or scan the QR code below to register.